点击留言
中文
EN
JPN
提交
中文
EN
JPN
产品与解决方案
传统汽车行业
新能源汽车行业
消费电子
工业器件
其它
服务/技术
服务
技术
走进田中
了解我们
新闻快讯
历届展会
田中足迹
员工风采
投资者关系
股票信息
公司公告
互动平台
诚聘英才
人才招聘
投递简历
联系我们
招标公告
首页
产品与解决方案
消费电子
家电行业
汽车行业
医疗行业
其他
服务/技术
服务
技术
走进田中
了解我们
新闻快讯
历届展会
田中足迹
员工风采
投资者关系
股票信息
公司公告
互动平台
诚聘英才
人才招聘
投递简历
联系我们
招标公告
0573-89118800
china@tanac.com.cn
malaysia@tanac.com(for English)
股票代码:300461
返回列表
|
采购招标
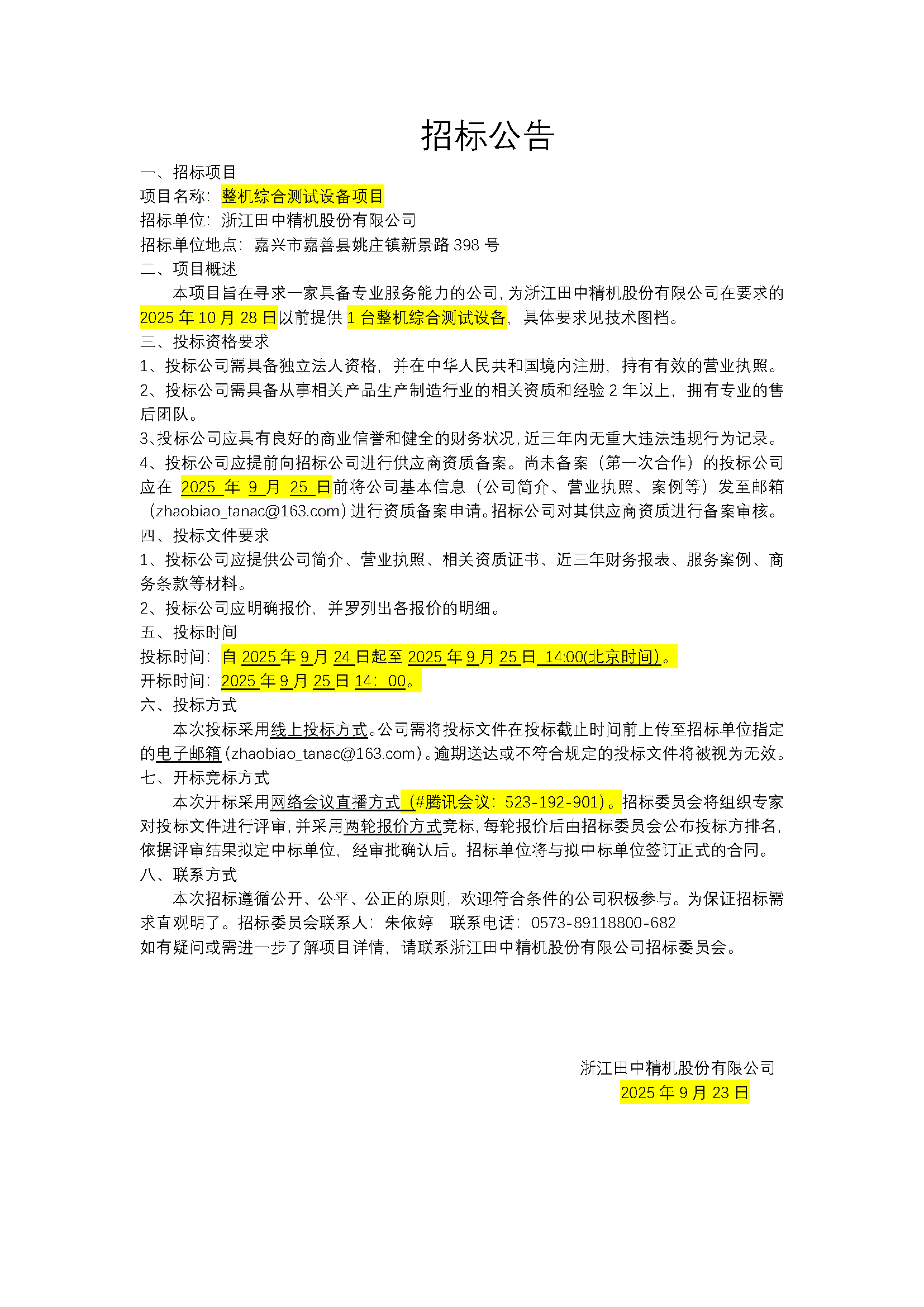
整机综合测试设备项目-招标公告
时间:2025-09-23
标书模板下载:投标注意事项(20250923)